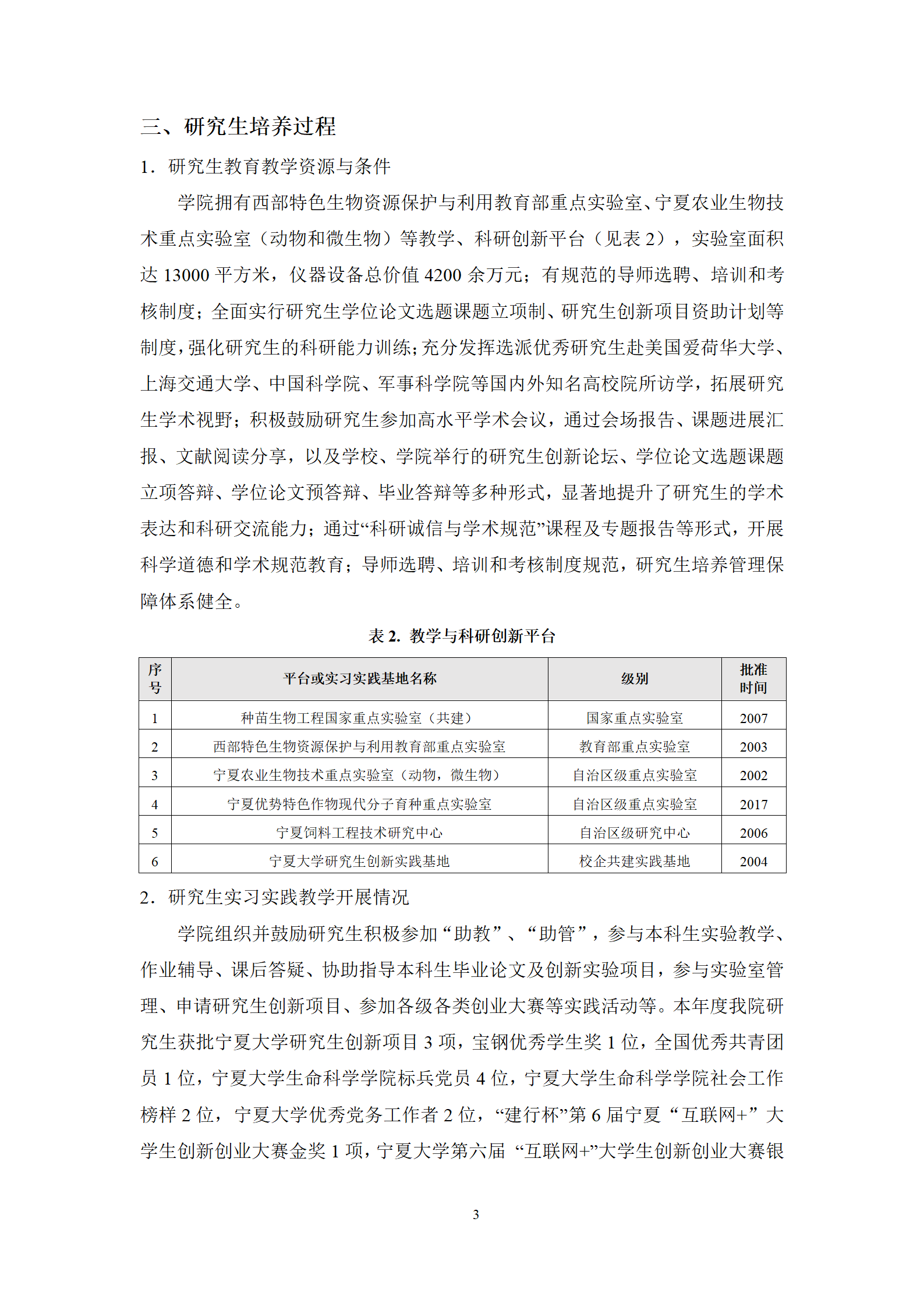
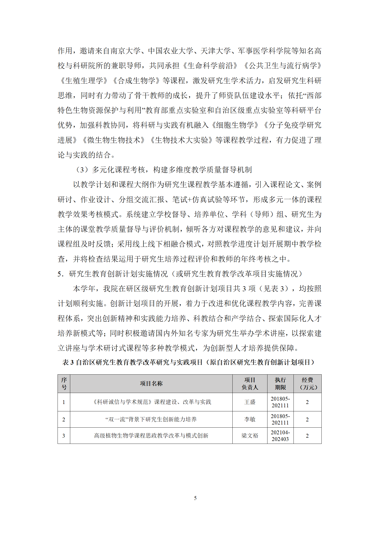
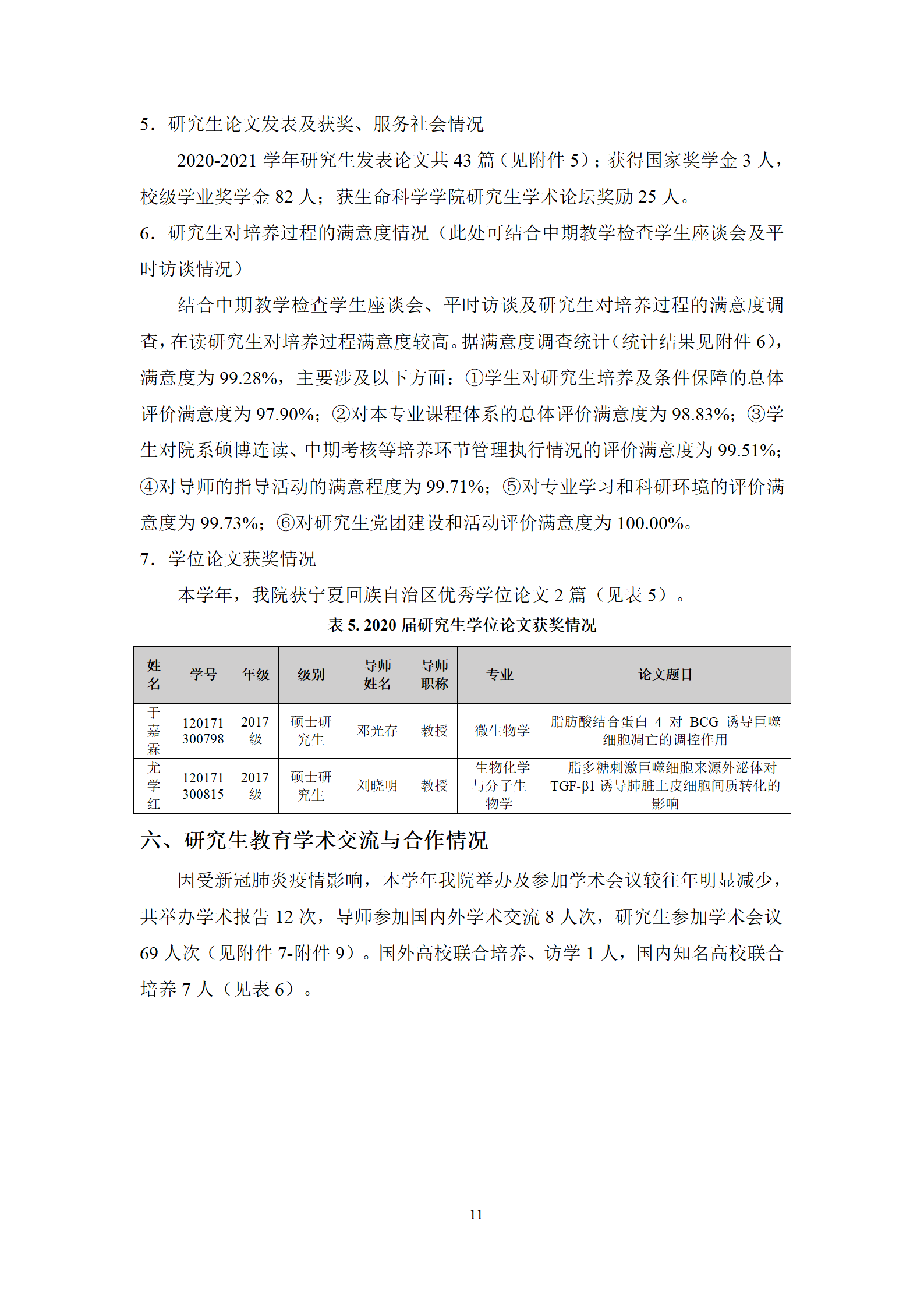
发布日期:2023-11-10 浏览量:
联系我们
版权所有:剧情色情片-X级剧情电影及视频
学部综合办公室办公室:0951-2062129本科生培养办公室:0951-2062051
研究生培养办公室:0951-2062076学院信箱:[email protected]
友情链接